Skip to main content
x

NeuroML

21 December 2018

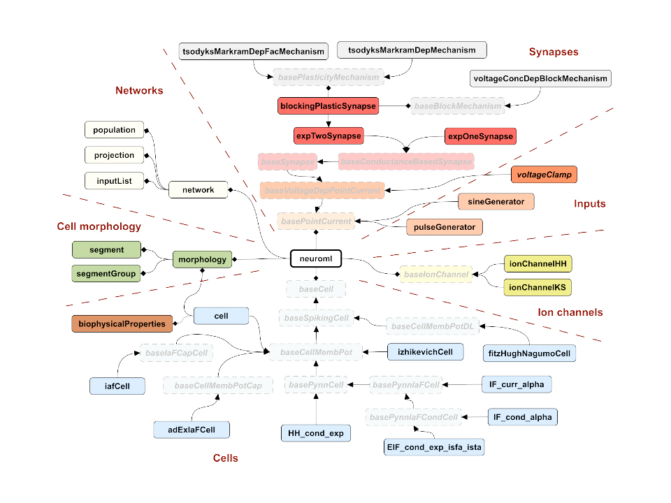
NeuroML is a modelling language built on the LEMS (Low Entropy Model Specification) language, which allows machine readable definitions of the cell, channel and synapse models which form the core of the language. This increases transparency of model structure and dynamics and facilitates automatic mapping of the models to multiple simulation formats. Software libraries for reading, writing and running simulations using the languages are under active development in Java and Python.

Computational models based on detailed neuroanatomical and electrophysiological data have been used for many years as an aid for understanding the function of the nervous system. In the early days of the field, models and their descriptions varied widely between individual labs and projects. This made models hard to reproduce, and collaborations complicated. NeuroML is an international, collaborative initiative to develop a language for describing detailed models of neural systems, to aid collaboration and model exchange.

 

Applications and libraries supported by the NeuroML developers